ccav
EN
ccav
ccav概况
院长寄语
现任领导
发展历史
院属机构
学院理事会
师资队伍
杰出人才
在职教师
兼职教授
荣休教师
科学研究
科研平台
科研动态
科研成果
学术报告
人才培养
招生信息
本科生教育
研究生教育
继续教育
博士后流动站
学生园地
学工队伍
学子风采
党群建设
党建工作
群团组织
校友之窗
校友活动
校友风采
校友捐赠
学院内网
规章制度
办事指南
公示公告
资料下载
科研教学管理系统
仪器测试中心
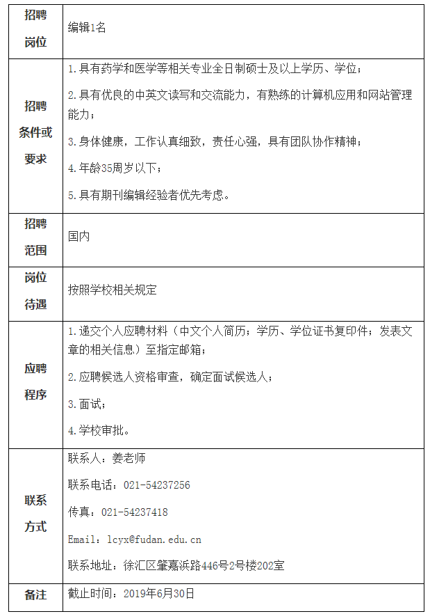
ccav 《中国临床药学杂志》招聘启事
发布时间:2019-04-28
浏览次数:
4533
联系我们
地址:上海浦东新区张衡路826号
电话:(021-51980000)
邮编:201203
© 2021 ccav-ccav下载 版权所有